-
2022-11-28    Nov 28, 2022

-
2022-11-28    Nov 28, 2022

-
2022-11-28    Nov 28, 2022

-
2022-11-28    Nov 28, 2022

-
2022-11-28    Nov 28, 2022

帕雅泰3:三代试管为什么不建议在国内地下做,而是去泰国正规医院
"包成功”“不成功退款”“直营”“全国可做”.....
最近,不少地下试管机构用这些诱人话术及视频吸引眼球,乍一看,三代试管在国内似乎备受欢迎,患者众多,事实上,在国内,只有部分公立医院具备做三代试管的资格,且有严格的指征和条件限制,并不是每个人都可以直接做三代试管的,不少私立机构抓住用户无法在公立做三代试管的窘境,以“私立可以做”为噱头,坑害试管家庭!
如果没有特殊需求且符合三代试管的指征,选择国内公立医院即可,本文我们主要来讨论地下私立机构和泰国正规医院之间的差异
一、什么是地下机构,有哪些特点?
地下机构,顾名思义就是没有正规资质、非法开展试管婴儿技术的机构。
上图为打假明星上官正义检举地下试管1. 虚假、夸大宣传
套路1:宣传包成功,不成功退款,实际上条件苛刻,最终常以“不符合条件”等,拒绝退款
套路2:前期低价引流,一旦正式进入试管阶段,就开始以各种理由不停加钱,甚至出具假报告,假移植等,最后变着法推供L,代Y等黑色暴利项目,无底洞

2.“隐蔽性强”
不敢公开实验室、手术室、甚至办公场所都经常换,设备简陋,医生资质不明,用药也可能不规范。促排、取卵这些操作一旦出问题,连急救条件都没有,风险全由患者承担。

3.“啥都敢做”
地下机构不仅非法做三代试管,而且还涉足供J、供L乃至代Y等违法违规之事,你的胚胎甚至还有可能拿去给其他患者去使用。一旦被查封,所有心血瞬间归零,全打水漂

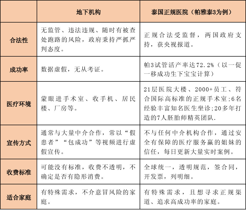
二、地下私立机构和泰国正规医院的区别

三、泰国正规医院特点
泰国正规医院相较国内地下机构,不仅更加安全正规,受政府监督,还有诸多显著优势:一是技术成熟,成功率较高;二是可合法筛查,优生优育。三是就医环境舒适,并且有安全保障,一对一专属服务,让患者就医体验较好。因此,泰国正规医院也成为了大家做三代试管的首选哦~
总的来说,大家在选择三代试管途径时可以遵循这样子一个原则“无特殊需求选国内公立医院;有特殊需求选择泰国正规医院;坚决避开地下机构及诊所”。
















